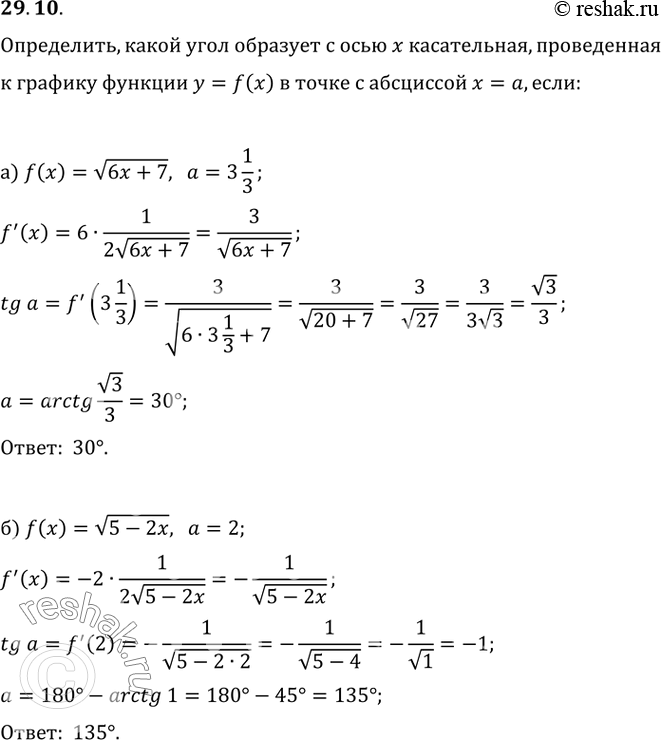
Упр.29.10 ГДЗ Мордкович 10-11 класс (Алгебра)
Решение #1
Решение #2

Рассмотрим вариант решения задания из учебника Мордкович, Семенов 10-11 класс, Мнемозина:
29.10
а) f(x) = корень(6x + 7), a = 3 1/3;
б) f(x) = корень(5 - 2x), a = 2.
*размещая тексты в комментариях ниже, вы автоматически соглашаетесь с пользовательским соглашением