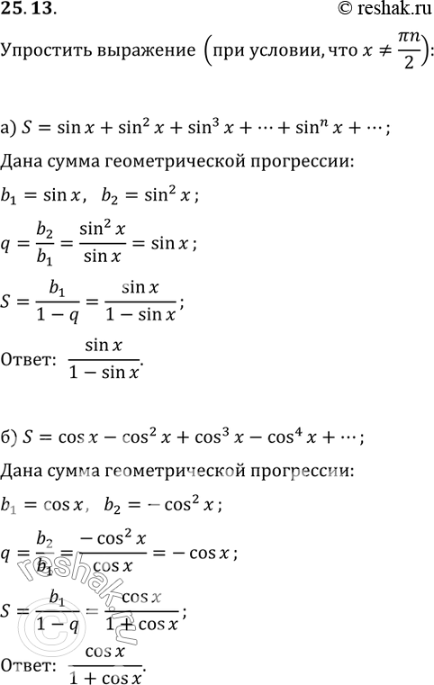
Упр.25.13 ГДЗ Мордкович 10-11 класс (Алгебра)
Решение #1
Решение #2

Рассмотрим вариант решения задания из учебника Мордкович, Семенов 10 класс, Мнемозина:
25.13 Упростите выражение (при условии, что x не = пи*n/2):
а) sin x + sin^2 x + sin^3 x + ... + sin^n x + ...;
б) cos x - cos^2 x + cos^3 x - cos^4 x + ...;
в) cos^2 x + cos^4 x + cos^6 x + cos^8 x + ...;
г) 1 - sin^3 x + sin^6 x - sin^9 x + ....
*размещая тексты в комментариях ниже, вы автоматически соглашаетесь с пользовательским соглашением