Упр.3.12 ГДЗ Мордкович 7 класс (Алгебра)
Решение #1
Решение #2

Рассмотрим вариант решения задания из учебника Мордкович, Александрова 7 класс, Мнемозина:
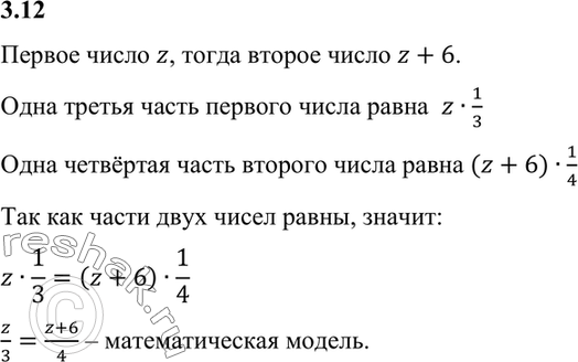
3.12. Первое число равно z, а второе на 6 больше первого, при этом 1/3 первого числа равна 1/4 второго.
*размещая тексты в комментариях ниже, вы автоматически соглашаетесь с пользовательским соглашением