Упр.8.41 ГДЗ Никольский Потапов 11 класс (Алгебра)
Решение #1
Решение #2

Рассмотрим вариант решения задания из учебника Никольский, Потапов 11 класс, Просвещение:
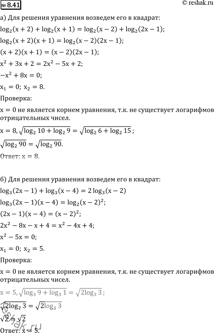
8.41* а) корень (log2 (x + 2) + log2 (x + 1)) = корень (log2(x - 2) + log2 (2x - 1));
б) корень (log3 (2x - 1) + log2 (x - 4)) = корень (2 log3 (x - 2));
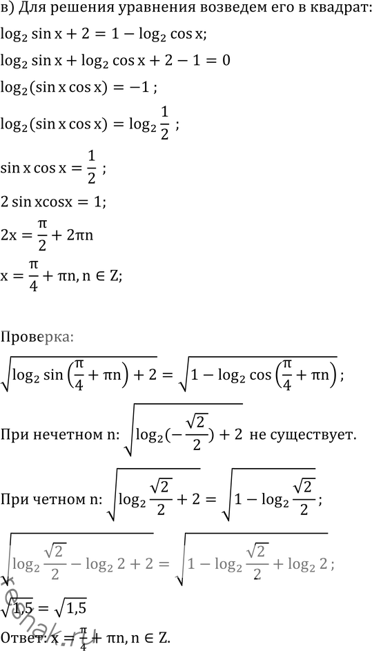
в) корень (log2 sinx + 2) = корень (1 - log2 cosx);
г) корень (log2 (-cosx) + 3) = корень (2 - log2 (-sinx)).
*размещая тексты в комментариях ниже, вы автоматически соглашаетесь с пользовательским соглашением