Упр.627 ГДЗ Никольский Потапов 7 класс (Алгебра)
Решение #1
Решение #2

Рассмотрим вариант решения задания из учебника Никольский, Потапов 7 класс, Просвещение:
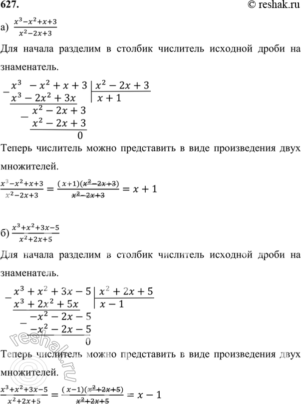
627 Сократите дробь:
а) (x3-x2+x+3)/(x2-2x+3);
б) (x3+x2+3x-5)/(x2+2x+5);
в) (x3-1)/(x2+2x2+2x+1);
г) (x3+8)/(x3-4x2+8x-8).
*размещая тексты в комментариях ниже, вы автоматически соглашаетесь с пользовательским соглашением