Упр.14.17 ГДЗ Никольский Потапов 11 класс (Алгебра)
Решение #1
Решение #2

Рассмотрим вариант решения задания из учебника Никольский, Потапов 11 класс, Просвещение:
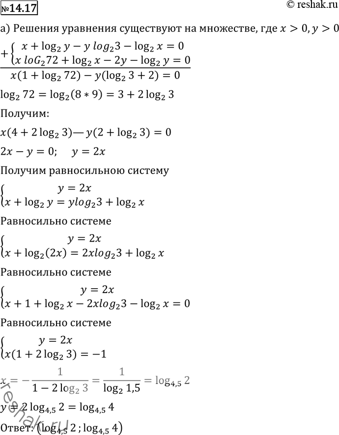
14.17* система
x+log2(y)=ylog2(3) + log2(x)
xlog2(72) + log2(x) = 2y+log2(y).
*размещая тексты в комментариях ниже, вы автоматически соглашаетесь с пользовательским соглашением