Упр.10.7 ГДЗ Погорелов 7-9 класс (Геометрия)

Решение #1

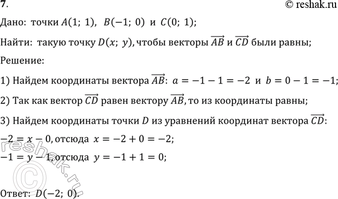
Изображение 7. Даны три точки А (1; 1), В (-1;0), С (0; 1). Найдите такую точку D (х; у), чтобы векторы АВ и CD были...

Рассмотрим вариант решения задания из учебника Погорелов 8 класс, Просвещение:
7. Даны три точки А (1; 1), В (-1;0), С (0; 1). Найдите такую точку D (х; у), чтобы векторы АВ и CD были равны.
*Цитирирование задания со ссылкой на учебник производится исключительно в учебных целях для лучшего понимания разбора решения задания.
*размещая тексты в комментариях ниже, вы автоматически соглашаетесь с пользовательским соглашением