Упр.10.34 ГДЗ Погорелов 7-9 класс (Геометрия)

Решение #1

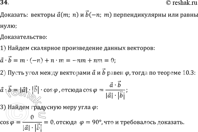
Изображение Упр.10.34 ГДЗ Погорелов 7-9 класс

Рассмотрим вариант решения задания из учебника Погорелов 8 класс, Просвещение:
34. Докажите, что векторы а (m; n) и b (-n;m) перпендикулярны или равны нулю.
*Цитирирование задания со ссылкой на учебник производится исключительно в учебных целях для лучшего понимания разбора решения задания.
*размещая тексты в комментариях ниже, вы автоматически соглашаетесь с пользовательским соглашением